€0+

BLENDER 5.0+ Dynamic Color Ramp for Geonodes and Shader editor!

I want this!

BLENDER 5.0+ Dynamic Color Ramp for Geonodes and Shader editor!

€0+
1 rating

(AS OF NOVEMBER 19TH 2025, THIS IS TESTED FOR BLENDER 5.0 ONLY! UPDATE FOR 4.5 is coming soon!)

(WARNING: current bug with the B-spline depending on the values, the formula is quite complex so I'm fixing it asap :) thanks for your patience)

Good morning!

With Blender 5.0+ finally dropping, I've been able to update my custom color ramp nodes that I made to be able to control them outside of the editors. The addition of menu in shader editor is making it way more user friendly so I'm sharing this small but powerful tool with you! No drivers involved! AND FREE!

I'm making these tools for myself but I'm glad to share them with other people. If you encounter problems, please send me an email directly and I will try to fix it :) if you enjoyed it, please leave a review, it will help me a lot!

Some little things to know!

1- Right now I'm only releasing the version for Blender 5.0+ because I can make it work in earlier versions but I need to make it a little more intuitive first. I'm personally still working in 4.54LTS so I will change it soon because I actually need it for myself haha.

2- These are meant for 2 COLORS only (at the moment).

In the geometry nodes editor, it's useful to manage your contrasts when you use the color ramp as a value slider.

In shader editor, it's very useful to make a light and shadow color for instance! Or for the exact same things as in geonodes.

3- There are some tiny limitations, it's obviously not as visual as the real color ramp but one thing I can suggest is that you make your color ramp first, tweak with the settings and then transfer your result to the dynamic one, then you can tweak it outside of the editor easily!


4- COMPARISON WITH THE ORIGINAL RAMP

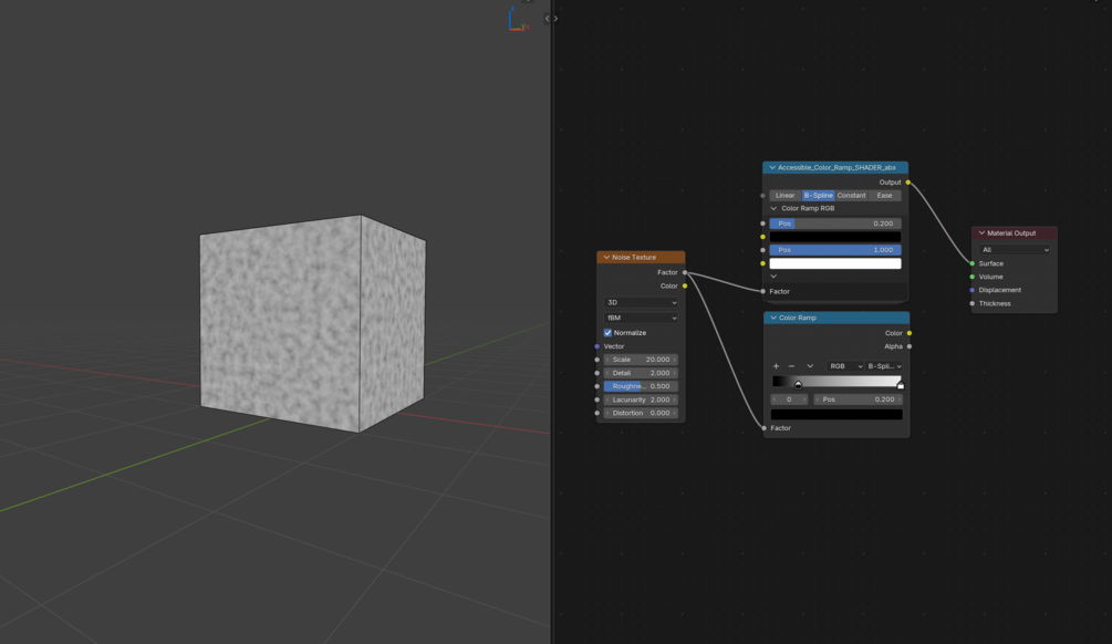
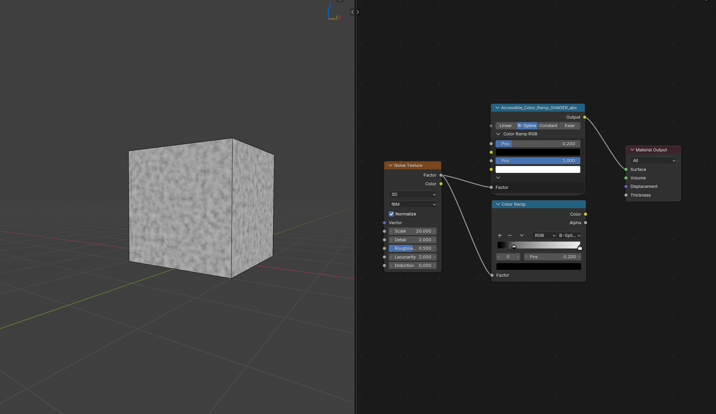
As you can see below, Linear, Constant and Ease give you the exact same result in term of RGBA!

As for B-Spline, it is a little more complicated because the b-spline formula is complex and hard to replicate.

(this is outdated, hihi, I will put it back when I prove this wrong >>

HOWEVER, as you can see in the image above, when it comes to visual result, my B-spline formula is accurate. I have left a color ramp and my dynamic color ramp attached to a noise texture in the shader editor and you will see that the result is identical no matter the slider position, visually. I need to check how it affects results in geometry nodes but this is why there is a little difference. If you're an amazing math nerd, pls send me a message to help me polish it.)

At the moment, the b-spline can be used but isn't 100% accurate :) it will look very similar! You will get nice gradient but there might be a tiny contrast difference that I need to fix because the b spline formula is very complex and has values outside of the map range.

Use it for visual purposes as it will in fact give you a smoother gradient, but depending on the input, it won't always be identical to the color ramp! So I advise you not to use it if you're dealing with extremely precise values!

It's still 100% fonctional and fun! Thanks! Will update soon!

What's next ?

  • I will try to make a clean version for Blender 4.0+ that I will update here!
  • I haven't any use for cardinal at the moment so this is why I haven't added it but I might if you are interested!
  • I actually have a node for more colors but I need to polish it, and if 2 colors is very easy, the content of geonodes is suddenly way more complicated to fully replicate the power of the color ramp. I might update it in another version and depending on the quantity of work, I might set a low price (no more than 2-5e) because it's one of the most important tool in Blender. But if you got this version, I will make it for free! So grab it!

Thank you very much and stay tuned, I have very powerful tools I am planning to share soon!



I want this!

- a simple blend file with the two node groups saved as asset so you can have my Node Asset Previews :)

Size
187 KB

Ratings

5
(1 rating)
5 stars
100%
4 stars
0%
3 stars
0%
2 stars
0%
1 star
0%
Powered by